农业现代化示范区的建设背景
当前,我国农业现代化建设已取得明显成效,设施水平稳步提升、科技支撑明显增强、绿色发展实现关键转折,但仍应该看到,“三农”发展面临不少新挑战新矛盾,农业结构性矛盾日益凸显、农民增收速度放缓,必须加快推进农业现代化建设,提高农业质量效益和竞争力,推动农业农村高质量发展。
1954年,我国首次提出要实现工业、农业、交通运输业和国防的四个现代化的任务。2010年,我国总体进入加快改造传统农业、走中国特色农业现代化道路的关键时期,农业农村部启动了“国家现代农业示范区”的创建工作,国家十二五规划中也提到要“推进现代农业示范区建设”,并在十三五规划中又提出要“加快现代农业示范区建设”,农业农村部先后分三批认定了283个国家现代农业示范区,为中国特色农业现代化建设起到了示范引领作用。2017年,党的十九大明确提出要“加快推进农业农村现代化”,并于同年开启了国家现代农业产业园的创建工作。农业园区化是现代农业发展的方向。“十四五”时期,我国将开启全面建设社会主义现代化国家新征程,“三农”工作转入全面推进乡村振兴、加快农业农村现代化新阶段。

农业现代化的本质是通过农业转型升级,实现农业的生产效率和经济效益的提升[1]。加快推进农业现代化建设既是实现“四化”同步发展的客观需要,也是乡村产业振兴的必然要求。2020年,中共中央《关于制定国民经济和社会发展第十四个五年规划和二〇三五年远景目标的建议》(以下简称“十四五建议稿”)中提出,要“强化绿色导向、标准引领和质量安全监管,建设农业现代化示范区”。建设“农业现代化示范区”,是顺应加快推进农业农村现代化新趋势、促进农业提质增效的重大举措,对示范引领新阶段农业农村现代化建设具有重大意义。2021年中央一号文件把农业现代化示范区作为推进农业现代化的重要抓手,围绕提高农业产业体系、生产体系、经营体系现代化水平,建立指标体系,加强资源整合、政策集成,以县(市、区)为单位开展创建,到2025年创建500个左右示范区,形成梯次推进农业现代化的格局。所谓示范区是总结了各地相对比较成熟的改革经验,在示范区进行示范,相对于现代农业产业园等农业产业园区,农业现代化示范区更偏重发挥示范引领作用。相对于国家现代农业示范区,农业现代化示范区的内涵更加丰富,所涉及的领域更为广泛,更加符合加快推进农业农村现代化新形势的需要(魏后凯[2],2020)。

农业现代化示范区的重点建设内容
农业农村部副部长刘焕鑫指出,当前和今后一个时期,加快推进农业现代化建设主要从加快推进产业体系现代化、生产体系现代化、经营体系现代化三个方面着手。因此,笔者认为农业现代化示范区建设应当遵循农业现代化建设的基本方向,以示范引领农业现代化建设为主要目标,以推进农业产业、生产、经营三大体系现代化为重点,强化绿色导向、标准引领和质量安全监管,探索可复制可推广的经验和模式,示范引领新形势下农业农村现代化建设。
1.产业体系现代化
产业体系现代化是农业现代化建设的结构骨架,其建设重点在于实现“三链”现代化,即提升产业链、供应链和价值链的现代化水平,推进一二三产业融合发展。农业现代化示范区的产业体系现代化建设应立足地方农业产业的优势与特色,延伸产业链,大力发展农产品加工业,贯通供应链,完善农产品流通设施,提升价值链,发展新产业新业态。
2.生产体系现代化
生产体系现代化是农业现代化建设的动力支撑,其建设重点在于推进“四化”,即推进设施化、机械化、绿色化和数字化,用现代物质装备武装农业,用现代科学技术改造提升农业,不断改善农业生产条件,不断提升农业生产手段,不断优化农业生态环境。推进设施化,切实改善田间生产条件,不断提升农田水利、农产品市场等公共基础设施,大规模推进高标准农田建设等;推进机械化,研发推广实用高效农机,因地制宜推进农机装备和农业机械化转型升级;推进绿色化,大力发展生态循环农业;推进数字化,着力打造智慧农业,对农业生产进行数字化改造,加强农业遥感、大数据、物联网应用,提升农业精准化水平。
3.经营体系现代化
经营体系现代化是农业现代化建设的运行保障,其重点在于培育四类经营主体,即培育家庭农场、农民合作社、专业化社会化服务组织和龙头企业。推动家庭农场高质量发展,提高规模经营效益;促进农民合作社规范提升,增强为农服务能力;大力培育专业化社会化服务组织,带动小农户和现代农业有机衔接;做大做强龙头企业,健全完善联农带农机制。2020年4月,农业农村部发布《新型农业经营主体和服务主体高质量发展规划(2020—2022年)》,用以指导地方开展新型农业经营主体和服务主体培育发展工作,培育新型农业经营主体和服务主体对于促进小农户与现代农业有机衔接、破解“未来谁来种地”等重大问题具有重要意义,是农业现代化建设的前进方向和必由之路。
4.强化绿色导向、标准引领和质量安全监管
“十四五”时期,农业农村现代化建设对农产品质量效益和竞争力提出了新的更高要求。十四五建议稿中提出,“强化绿色导向、标准引领和质量安全监管,建设农业现代化示范区”。
农业绿色发展导向,要突出问题导向、坚持科技引领,立足地方特色优势农业产业,针对地方农业绿色发展过程中的突出问题,着力创新和示范农业绿色发展技术和模式,深入推进高标准农田建设、推进农业投入品减量增效行动、推进农业废弃物资源化利用等新时期国家农业绿色发展重点工程。
坚持标准引领,健全完善农业全产业链标准体系,推进农业全程标准化。立足地方优势特色产业,构建形成覆盖农业生产、经营各环节的标准体系。积极推动发展两个“三品一标”,即在产品上,大力发展绿色、有机和地理标志农产品,推行食用农产品达标合格证书;在生产方式上,推动品种培优、品质提升、品牌打造和标准化生产。
强化农产品质量安全监管。加强农产品质量安全监测。依托国家和省市的农产品质量安全追溯管理信息平台,建立监管对象信息数据库,引导规模生产经营主体实施农产品质量安全追溯管理,并积极推进农业投入品追溯体系建设。
5.强化示范引领
农业现代化示范区的核心作用在于示范引领地方农业现代化建设。一方面,示范区通过聚集人才、资金、技术、信息等先进农业生产要素,打造成为本地区农业现代化建设的样板区和乡村产业兴旺的引领区,以自身发展实际示范农业产业发展模式、先进农业科技、创新体制机制,辐射带动周边区域;另一方面,示范区需要加强自身公共服务平台建设,完善联农带农机制,提升示范区示范引领能力。提升示范区的公共服务能力,着力开展冷链物流、示范培训、质量检测、电商信息等现代农业服务,构建现代农业服务体系,使示范区的先进成果和模式得到有效推广,促进人才、资金、信息、产品等在城乡间流动;完善联农带农机制,加强示范区农业经营主体之间的联系以及与周边地区的联系,促进产业融合,让农户分享二三产业增值收益。
农业现代化示范区的发展方向
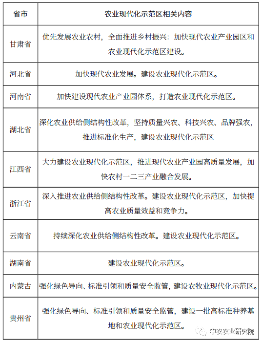
农业现代化示范区建设是大势所趋。在国家十四五建议稿中明确提出要建设农业现代化示范区后,农业农村部传达学习十四五意见稿并指出要“深入开展双循环新格局下推进乡村振兴、建设农业现代化示范区、乡村振兴先行示范区等重大问题研究”。各省市的十四五规划中对农业农村现代化建设作出指示,其中有10个省市明确提出要建设农业现代化示范区(详见下表),而一些地方城市,诸如山东省青岛市、江苏省盐城市等,也都在2021年的政府工作报告中明确提出创建农业现代化示范区。虽然目前国家层面并没有对如何创建农业现代化示范区提出进一步的指导意见,但从当前政策趋势可以看出,农业现代化示范区建设将成为新时期农业农村现代化建设的重要抓手。
表:10省市第十四个五年规划和二〇三五年远景目标有关农业现代化示范区汇总表
农业现代化示范区建设将可能进一步拓展为农业农村现代化示范区。当前,农业现代化示范区的首要任务是适应新时期农业发展需求,深化农业供给侧结构性改革,以推进农业产业、生产、经营三大体系现代化为重点,强化绿色导向、标准引领和质量安全监管,提高农业质量效益和竞争力,推进农业现代化建设。而从中远期发展来看,农业现代化示范区将有可能发展为农业农村现代化示范区。党的十九大提出,到2035年基本实现农业农村现代化。从“农业现代化”到“农业农村现代化”,是充分认识社会主义农村生产力与生产关系、经济基础与上层建筑相互作用过程的结果,是全面实现社会主义现代化的必由之路。2020年5月,中国农业科学院、苏州市政府发布了《苏州市率先基本实现农业农村现代化评价考核指标体系(2020-2022年)(试行)》,这是全国首个农业农村现代化评价考核体系。区别于当前国内仅关注农业现代化的评价指标,苏州市的这套指标体系设定了农业现代化、农村现代化、农民现代化、城乡融合四个大项,为农业农村现代化的长远发展提供了借鉴。中国社会科学院农村发展研究所所长魏后凯指出,从发展的眼光看,未来将农业现代化示范区进一步拓展为农业农村现代化示范区是十分必要的。农业现代化示范区的建设可能将会从聚焦农业现代化建设,不断拓展到农业农村现代化。

因此,农业现代化示范区应当从实际出发,立足农业农村现代化发展趋势,对本区域的农业现代化发展制定短期和中长期的总体规划,分阶段分目标进行建设,争取率先达成农业农村现代化目标,示范引领新时期农业农村现代化建设。
当前,我国农业发展处于全面建成小康社会目标将如期实现、第二个百年目标顺期开局、全面推进乡村振兴、深化农业供给侧结构性改革的关键时期,农业农村现代化建设的阶段性起点之高前所未见,应当高标准、高起点建设农业现代化示范区,提升地方农业质量效益和竞争力,示范引领新时期农业农村现代化建设,加速农业农村现代化进程。
